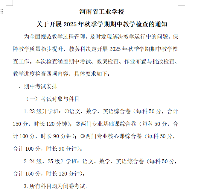
为全面掌握2025年度秋季学期教学工作情况,及时发现并解决教学过程中存在的问题,进一步强化教学管理,推动教学工作的规范化、精细化和常态化。教务科于2025年11月份组织开展本学期教学中期检查工作。

教学中期检查通知文件图
本学期教学中期检查涵盖教学进度、作业布置与批改、教案评比、期中考试四个方面,覆盖校本部及航空港、南龙湖、巩义3个校区全体任课教师。从检查结果看,教学进度检查共涉及228位教师,整体来看教师基本能够严格执行学校教学计划与课程标准,教学进度安排科学合理,与学期初计划基本吻合,未出现明显超前或滞后现象。作业检查共覆盖174位教师,整体情况良好,教师能依据课程目标与学生实际,合理布置作业,题型多样,批改方面,教师均能做到全批全改,批注认真。教案检查共收到来自校本部及3个校区的259位教师提交的288份教案,整体质量良好,所有教案均为本学期新编,结构完整,要素齐全,经系部推荐与校级评审,共评选出优秀教案90份,其中一等奖27份、二等奖27份、三等奖36份,为全校教师提供了有益借鉴。本学期期中考试主要面向全校三个年级升学班,命题、监考、收发卷等环节均按计划执行,考试全过程组织规范、秩序井然。

本次教学中期检查反映出学校教学工作稳步推进、管理不断规范的良好态势,也为全体教师指明了后续教学的改进方向,更凝聚了共识,激发了干劲。教务科将以此次中期检查为契机,进一步梳理共性问题,完善检查、反馈、改进、跟踪的保障机制,推动我校教育教学质量持续稳步提升。
招生热线:
Made by ThinkCMF
Code licensed under the
Apache License v2.0.
Based on
Bootstrap.
Icons from
Font Awesome
豫ICP备10201850号-1
请在后台设置"网站信息"设置"公网安备"